探寻L3时代真相:无图智驾不是终点,还差什么?
长安深蓝SL03与北汽极狐阿尔法S系列已经有了这个能力,而且被获准在北京、重庆部分指定道路开展上路通行试点。准备今年3月交付的岚图泰山早就说了将在交付后向车主推送华为乾昆智驾ADS 4.1版本升级,核心包含全域无图功能;小鹏XNGP 5.0的无图功能甚至已经下探到了15万级车型。
比亚迪、长安这些玩家,也纷纷把“无图上车”当成了新车发布会的核心卖点。广汽更是计划在2026年量产搭载纯视觉无图智驾系统CARCIA的车型,彻底摆脱对高精地图和激光雷达的依赖。
这意味着什么?曾经遥不可及的无图技术,如今已经从实验室走进了现实。当无图智驾的车型在街头巷尾随时可见,一个新问题自然会产生:网传了多年的L3级自动驾驶时代,是不是真的要来了?
01这是一场“换道革命”
有人把无图智驾理解成“不用高精地图的自动驾驶”,认为其最大的意义就是摆脱了对高精地图的强依赖。的确,明面上看,这是事实。但无图智驾的核心价值,从来不是“省掉一张地图”那么简单,而是彻底重构了自动驾驶行业的底层逻辑,甚至正在悄悄改变整个汽车产业的竞争格局。
在无图智驾被频繁提起之前,很多人更熟悉的是“高精地图”。不管是什么智驾功能,总得“看地图走路”,看似稳妥,实则短板明显。且不说一张覆盖全国城市的高精地图,每年的维护成本多么高昂,光是更新滞后可能带来的系统失效问题,就足以让智驾系统变成“睁眼瞎”。
无图智驾的出现,等于给自动驾驶“松了绑”。通过摄像头、激光雷达、毫米波雷达等传感器实时捕捉周围信息,结合端到端AI模型直接生成驾驶指令,车辆自己就会“看路”。没有预设“地图剧本”的智能驾驶,当然更像一个具有丰富经验的“老司机”,也更有人味一些。
这种变化,看似是技术层面的突破,实则是整个行业的“换道革命”。无图智驾的核心支撑是BEV鸟瞰图与大模型TRANSFORMER的应用,它能将静态道路信息与动态道路参与方统一到同一坐标系,实时生成“活地图”,彻底解决地图更新滞后的痛点。换个角度去看,这样的变化,同时牵动的是整个智驾领域竞争逻辑的改变。
以前车企拼的是“谁能拿到更全的高精地图授权”,现在拼的是“谁的算法更聪明、数据积累更丰富”,技术竞争变得更加重要。虽然高精地图暂时并不会被彻底放弃,但无图智驾出现,自然会冲击到高精地图的话语权,设计芯片、算法、传感器企业,就成了产业链的核心玩家。这么一来,那些能自己造芯片、做算法、搭系统的全栈自研企业自然会逐渐掌握了行业主动权,将那些只靠采购零件拼凑智驾系统的企业甩在身后。
另外,无图智驾带来的成本优势,会进一步改变这一领域的商业逻辑。以前大几十万才有的高阶智驾,未来如果更低价格就能享受的到。智驾就会从“炫技”变成“实用”,“科技改变生活”这句喊了多年的口号,才能够对普罗大众产生实际意义。
同时,无图智驾也在重构我们的出行方式。以前跑长途时刻精神紧绷的“负担”,现在无图智驾基本上都能进行分担。而网约车、物流货运等行业的变革,也会因此得以推动,无图智驾,是将来长途汽车“无人驾驶”,网约车“点对点自主接送”的关键。
往更宏观的产业层面看,无图智驾也是中国汽车产业展现新面貌的一个契机。以前我们拼不过国外车企的发动机、变速箱,现在我们在智驾芯片、算法上的优势,成了“弯道超车”的底气。
02那些被忽略的“暗礁”
的确,无图智驾带来的“换道革命”足够厉害,但就像所有快速崛起的新技术一样,我们不能只谈光鲜的一面,而刻意回避那些隐患。有人看到无图智驾“上车”的信息之后,认为L3时代已经真正到来了。事实真是如此吗?至少目前看来,无图智驾并不代表“绝对自由”与“完全安全”,所以,我们并不能乐观的将其与“L3时代”画上等号。
即便现在很多车企都在宣传“无图智驾能应对绝大多数日常场景”,但有时候,意外总会出现在“小概率场景”中。暴雨天看不清标线、路口突然冲出的行人、施工路段的临时围挡,是否会让智驾系统“犯迷糊”?在这些长尾场景数据尚未得到更好的优化之前,无图智驾并不能代表“万无一失”。
更让人担忧的是,虽然去年接连发生了一些智驾事故,但技术成熟度与营销手段不匹配的情况还在上演。把“辅助驾驶”包装成“自动驾驶”、把复杂路况下的决策权,仓促推给驾驶员,留给驾驶员的接管时间短到离谱的“甩锅式设计”,仍然没有被杜绝。换句话来说,在部分车企尚未摆脱浮躁心态之前,无图智驾营销背后的隐患仍然需要用户去承担。
除此之外,法规和配套体系的滞后,更是一道绕不开的坎。L3级自动驾驶的核心,是“责任转移”。这背后需要面对的是很多现实问题,比如,在特定场景下,车辆自主驾驶,驾驶员不用全程监控,一旦发生事故,责任该由谁来承担?是驾驶员操作不当,还是车企的技术有缺陷?是算法供应商的问题,还是传感器出了故障?
至少到现在,我国还没有出台专门针对L3级自动驾驶和无图智驾的专项法律法规。一旦发生事故,消费者往往陷入“维权难”的困境,车企也面临着巨大的法律风险。再加上保险体系现在也没跟上智驾技术的发展,只能说,即便有了无图智驾,这一领域还是存在很多“灰色地带”。更何况,无图智驾要正常运行,需要实时采集大量数据,如果出现过度采集数据、存储不规范、传输不加密等问题,数据安全的隐患也会集中爆发。
更何况,现在无图智驾已经形成了热潮,吸引了大量企业入局。如果是强者与强者竞争,这场技术“洗牌”的正向意义毋庸置疑。而如果是一窝蜂的进来抢风口“圈钱”,很容易出现有人搞技术,有人纯忽悠的情况。即便2026年被认为是良币驱逐劣币更为激烈的一年,但新技术普及期,大家扎堆入局,消费者不明所以,大家的技术成本各有不同,技术水平带来的安全性参差不齐等风险,很难让行业真正进入到L3级自动驾驶时代。
03L3时代离我们还有多远?
凡事总有利弊,对于无图智驾,我们必须承认,这是智驾领域的一个大突破,也是推动L3级自动驾驶时代到来的核心动力。现在,它其实已经解决了L3落地最关键的“地图依赖”问题,剩下的,就是逐步解决技术、法规、配套等方面的短板。
结合2026年竞争的大背景来看,在无图智驾技术的推动之下,技术迭代会越来越“务实”,越来越多企业不会再追求“参数堆砌”,而是把精力放在长尾场景的适配上,聚焦“可靠性”。当然,这种可靠性也包含系统“接管逻辑”的优化,比如,留给驾驶员更长的接管时间。
如今,法规和配套体系已在持续完善,按照四部委试点工作的推进节奏,未来1-2年,我国大概率会出台专门针对L3级自动驾驶和无图智驾的法律法规,明确驾驶员、车企、算法供应商等各方的责任划分。而随着法规的完善,针对无图智驾的专属保险产品大概率也会逐步推出,降低消费者的使用成本和企业的法律风险。
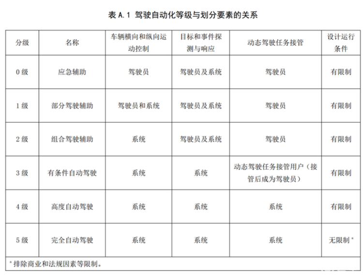
从定义上来看,L3级自动驾驶说的是有条件的自动驾驶。根据SAE国际标准,L3系统在特定设计运行域(如高速公路、拥堵路段)内可以完全接管动态驾驶任务,驾驶员可以脱手、脱眼,但系统发出接管请求时必须在规定时间内(我国约10秒)响应。
无图智驾可以看作是L3时代到来之前的信号弹,如果智驾领域各家车企保持技术的严谨性,竞争秩序重新建立,再加上法规、配套体系的完善,以及保险的跟进,L3时代不会太远了。
04结语
- 随机文章
- 热门文章
- 热评文章
- 25.99万起带四激光!阿维塔12重构30万级规则
- 【E汽车】M3旅行版11月1日正式登陆中国市场
- 中国人保携手安庆市星之宝汽车购车嘉年华
- 【乐阳频道】增程技术再破局 小鹏X9超级增程预售
- 同级唯一前双后五,长安启源A06仅10.99万起!
- 稀缺款式手慢无!试驾传祺向往即可拿下“绝版”大湾鸡
- 智己LS9,32.28万起,这个价格你觉得怎么样
- 上市25分钟大定5000辆!智己LS9限时32.28万起







